Thus far, we’ve talked about the structure of our blended model of curriculum delivery and the learner experience, but what about the instructor experience teaching in this format?
I surveyed a few of our faculty members about their experience teaching in our Medical Laboratory Science (MLS) Program, and their comments about our blended model of curriculum delivery fell into a few themes:
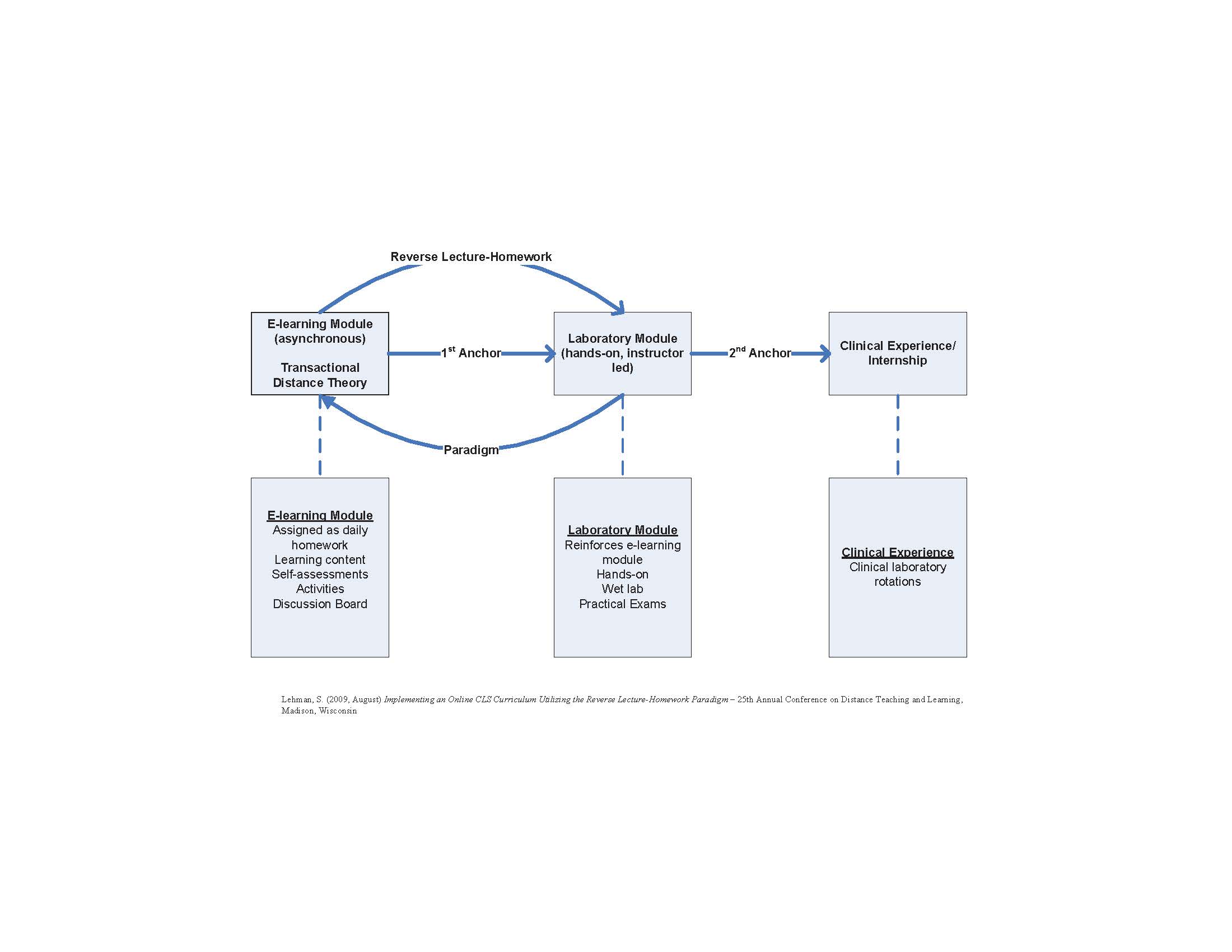
Benefits of the “flipped classroom” model
“Having students complete the lecture content as homework and then meeting with them for the hands-on ‘face-to-face’ learning adds another layer and more reinforcement of key concepts. If learners can’t understand what they’ve read or interacted with in the online component, they’ve got another chance to hear a short review of the material and actually perform a hands-on, real-world lab activity to reinforce again what they have learned. This is what makes blended learning so effective—read, learn, see, do—it hits the learning from every angle.”
“I believe the blended learning style with the online component is very effective, and I would bet that students retain more information and retain the information longer than in traditional formats. It’s all about reinforcement.”
Role of the instructor from “Sage on Stage” to a facilitator of the student’s knowledge acquisition and enhanced student learning
“As an instructor, I am no longer required to be the “Sage on the Stage,” and the questions from our students tend to be more specific, in that they come into the classroom prepared, having some base knowledge of the content.”
“I love teaching with a blended format. Having the online component allows the student to review the learning content prior to coming to lab where we meet face to face. The online blackboard format allows for several different ways to attack the learning, which is nice for the variety of students that we have (age, gender, and background), as well as a variety of learning styles.”
“Teaching with the online component allows for embedded written lessons, recorded lectures, PowerPoint handouts, images, YouTube videos, interactive activities such as a discussion board and wikis, and online worksheets—all at which the student can work through as fast or as slow as needed. Online learning allows for multiple levels of reinforcement to help make the information stick. It also helps learners be in control of their own learning. Access to information is not just a one-time shot in a live lecture. It’s there to use and review as much as needed.”
More time for instructor-led hands-on activities
“Time is another factor. We are only given so much time with the MLS students, and if we had to present all the lecture material in the classroom, we would not have time for all the laboratory activities that we have developed.”
“I like the fact that it puts the onus on the learner to engage with the material ahead of time, which allows for more hands-on learning in the classroom. The blended format makes it extremely conducive for a laboratory-based class.”
“When teaching morphology of cells, I like to use online question ‘banks’ with images of cells, crystals, casts, etc., for the students’ practice. They can review these question banks as much or as little as needed outside of the classroom. They can practice morphology identification at home, outside of class—all without the need of a microscope. Not only do they come into the classroom/lab knowing their cells, but they can work more efficiently and progress more quickly to advanced case studies.”
“I think the flipped model we implement is a great way to enhance our students’ reading skills and comprehension, while holding them accountable for completing the required assignments.”
“The blended approach allows us to address more difficult concepts. While the students may be able to grasp the concepts from their online reading, they also need talking points to confirm that they actually understand and can apply the concepts. We have found that giving the students the task of learning the online concepts can only really be successful if we follow up with them the next day, starting with a discussion about their online homework. We also give quizzes and have designed laboratory activities that apply the online concepts.”
Varied thoughts about course maintenance
“While the time to develop online content can be extensive, once it’s built in this format, it is easier to update and maintain on an annual basis.”
“It is not so easy to maintain the details in the online course. It takes a lot of time and effort to update all of the dates for assignments and other activities for each class section. Once the core components are built, one can easily add to the content. However, if one is building a new module or lesson, it can take a lot of time. It seems that the time to maintain an online course is similar to the time it takes to keep materials up-to-date in a traditional course.”
“At first, it took some getting used to grading assignments online, but I am used to it now and actually prefer it. It’s so easy for a student to do a “copy/paste” when filling out an online worksheet, so I do question typing (copy/paste) vs. writing things out on a worksheet and how well the information is sticking. With the intensity of our program, time is of the essence. I like that as soon as students submit their online assignments, I can grade it. Some students like to work ahead, and some turn things in at the last second. With the online submissions, I can grade as they come in, instead of getting hit with 24 assignments at once, which is a big time-saver for me.”
Repurposing
“One of the greatest positives with [the software] Blackboard Learn is that we can use the system with multiple learners. The learner has easy access to the course once he/she is added to system. One cannot always say that with traditional classroom teaching/learning. Unless the content/didactic is recorded, there is not easy access to the materials.”
In summary, I would stress the following key points as benefits of adopting a blended approach to curriculum delivery:
- Increased classroom time for hands-on activities that are more closely aligned with what the students will actually be doing once they graduate, get jobs, and go to work.
- Increased instructor satisfaction.
- Students are more prepared for the classroom activities.
- Increased ability to engage students with higher-learning concepts.
- Course maintenance is more efficient, and learning tools are enhanced.
- Time and cost savings are realized, related to repurposing of curriculum across different learners.

-Susan M. Lehman, MA, MT(ASCP)SM graduated from the University of Wisconsin-Madison in 1983 with a BS in medical technology. She is program director for the Medical Laboratory Science Program and course director for Clinical Microbiology I and II; her areas of interest include distance education and education methodology.